selección del editor
LK Metrology anuncia el lanzamiento de CAMIO 2021, su software CMM de medición, programación, análisis y reportes. El programa se ha mejorado en ciertas áreas clave para aumentar la productividad de la inspección, mejorar la calidad de los datos recopilados y entender mejor los componentes que se miden.

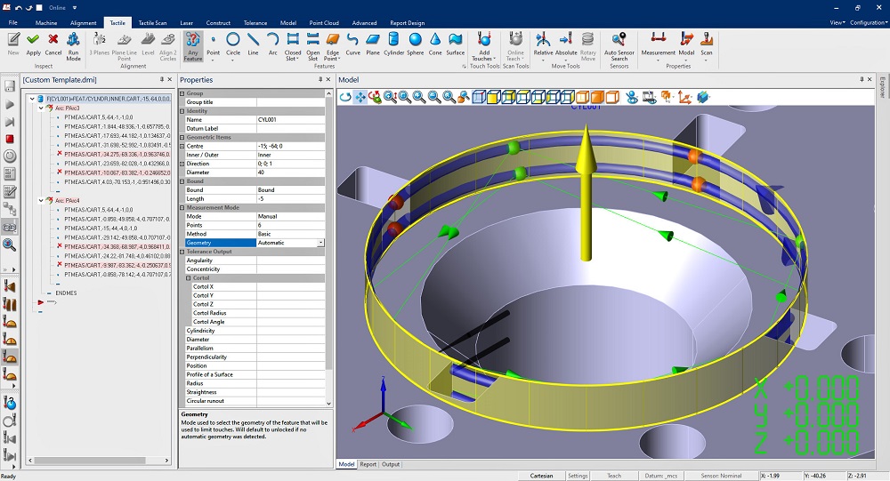
La validación de geometría en CAMIO 2021, reduce el tiempo de preparación de nuevos programas de inspección al detectar en automático, que superficies del modelo CAD deben usarse para medir las características geométricas. Garantiza que todas las mediciones se tomen en las superficies correctas y al mismo tiempo, da al programador la opción de modificar los parámetros y las selecciones predeterminadas. Mientras se programa esta característica geométrica, la simulación CAD resalta la geometría utilizada en la validación y muestra una vista previa de la secuencia de medición. Esto se combina con la vista de ruta (Teach Path View) que brinda una evaluación visual y numérica completa de la secuencia de programación de medición, antes de ejecutar el palpado de puntos o la secuencia de escaneo, lo que permite al operador tener la secuencia de inspección correcta la primera vez al programar en línea o fuera de línea. Otras novedades de programación se aplicaron al ampliar la función de selección avanzada de palpado de puntos y rutas de escaneo en un modelo CAD, e indicar la selección de características geométricas ya medidas.
Como novedad en CAMIO 2021, el auto centrado del palpador, permite ubicar y medir automáticamente el punto central de una ranura en V utilizando una sonda con escáner. Esto replica el calibrado y medición utilizando bolas de calibre, normalmente usadas en la inspección de los dientes de los engranes y la medición de profundidad del avellanado. El auto centrado del palpador, responde a las deflexiones continuas de una sonda análoga en tiempo real que localiza el punto medio entre dos superficies.
La tolerancia de orientación de CAMIO 2021 determina la relación apropiada con un datum secundario, en función de la definición nominal de sus características. Cualquier relación especificada manualmente es ignorada, excepto en los casos en que una relación no se puede determinar automáticamente. Se añadieron las salidas de la zona de tolerancia de la forma y la relación al datum secundario, que mejora la salida de las tolerancias de orientación. El chequeo de perpendicularidad, paralelismo y angularidad se renovó con una mejor validación, evaluación y retro alimentación del usuario para la geometría dimensional y tolerancias (GD&T).
Pensando en los usuarios de CAD, las versiones de intercambio de archivos en CAMIO 2021 se actualizó a la última versión del motor InterOp de Spatial. Permite importar, interactuar, compartir, exportar datos 3D de plataformas de metrología y CMM en talleres de manufactura. El cuadro de diálogo Seleccionar Componentes (Select Components) se amplió e incluye la opción ACR3 para cualquier escáner láser CMM, incluidos todos los de Nikon Metrology. Se actualizó la interface NMAPI que permite la implementación de escáneres láser Nikon Metrology en una CMM.

CAMIO 2021 alienta a novatos y experimentados a llevar su proceso de inspección gráficamente desde el modelo CAD, ya sea en línea o fuera de línea, aunque también se puede aprender utilizando la “CMM handbox”. La interfaz avanzada hace que los procesos de alineación de piezas, inspección de características y la tolerancia dimensional sean rápidas y sencillas. La programación virtual de CMM, permite simular secuencias precisas de movimientos de ejes, de palpador, detecta colisiones y estima el tiempo de ciclo. La sección de ayuda está basada en HTML5.
CAMIO 2021 soporta Metrology Gate, un software de Industria 4.0 en metrología, que permite a los equipos de producción, ver y analizar datos de calidad de forma remota y monitorear toda la actividad del CMM desde cualquier dispositivo conectado. El portal basado en la web ofrece información de cualquier dispositivo de metrología habilitado en recuperar los resultados de la inspección y un reporte de los errores, registro de los cambios del programa, el tiempo de actividad de las CMM y la eficiencia general del equipo. Los registros históricos ayudan a la resolución de problemas y advierten cuando se debe realizar el mantenimiento.
Fuente: LK Metrology